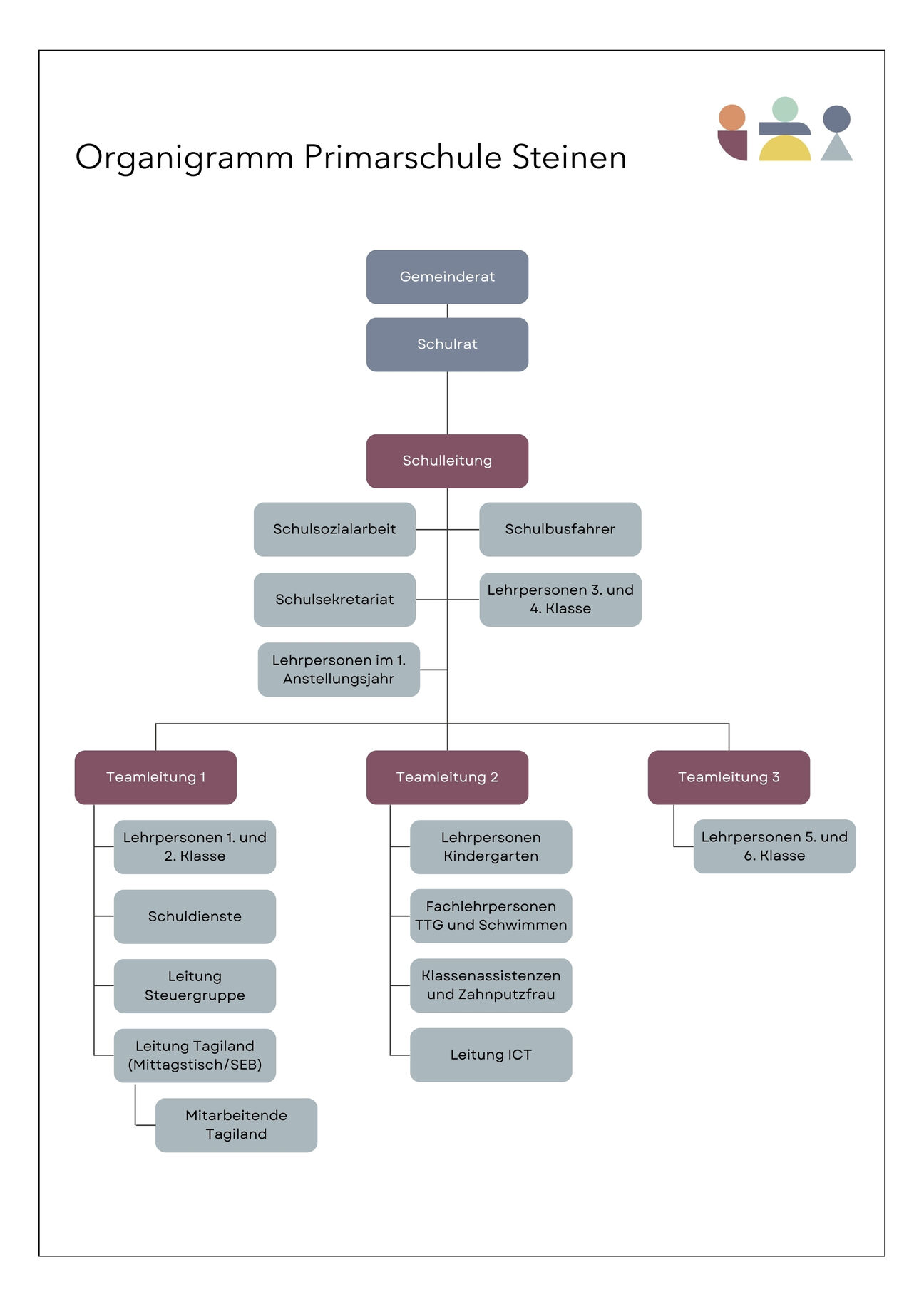
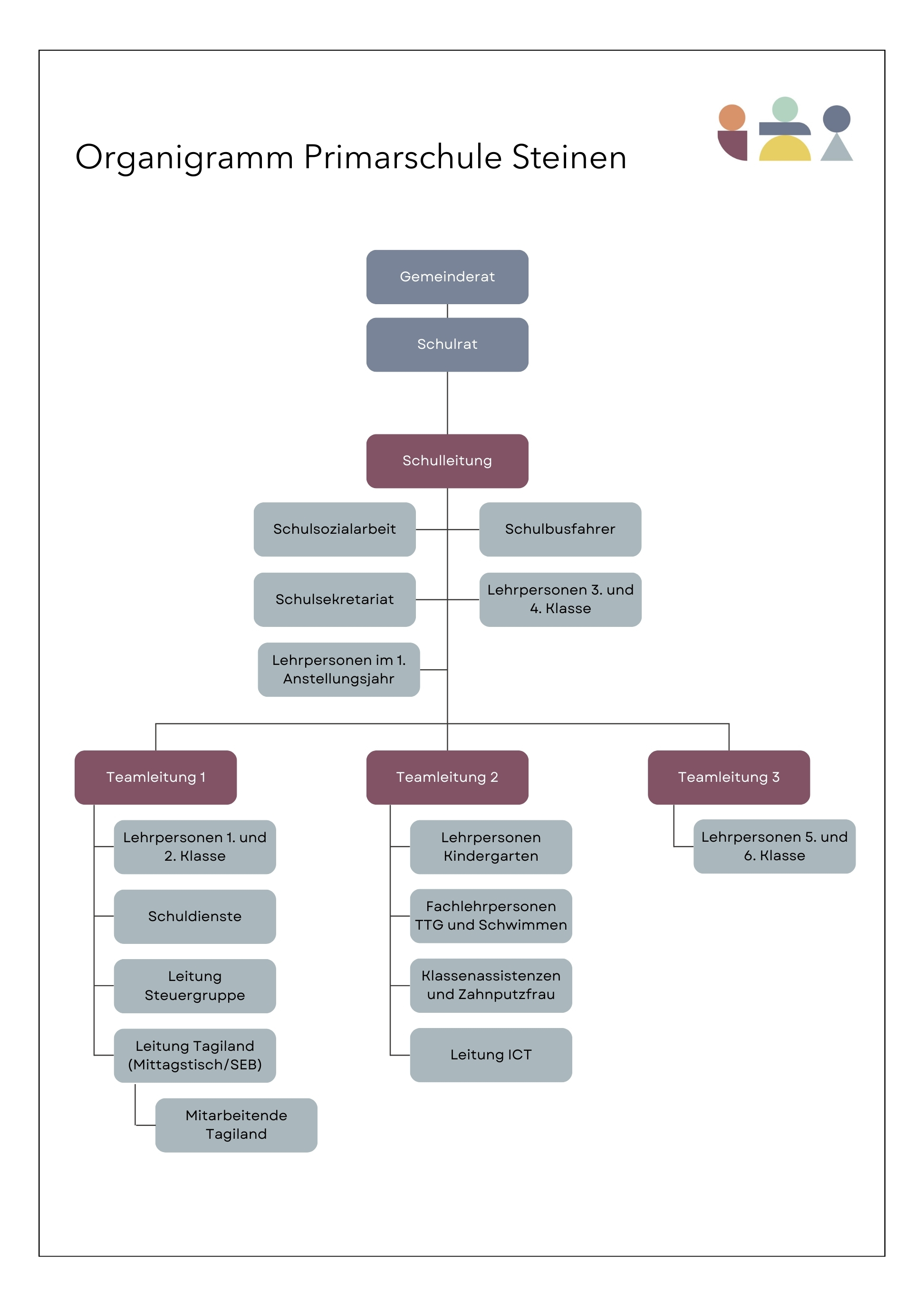
Organigramm

Hier finden Sie das Organigramm der Primarschule Steinen. Es gibt Ihnen einen Überblick über die Struktur der Schule, die Verantwortlichkeiten der verschiedenen Teammitglieder sowie die Organisation des Schulbetriebs.
Scroll to top